无障碍    |   

唐尧圣地 李氏故里
当前位置:首页 >  政务公开  >  法定主动公开内容  >  行政许可  >  各部门行政许可

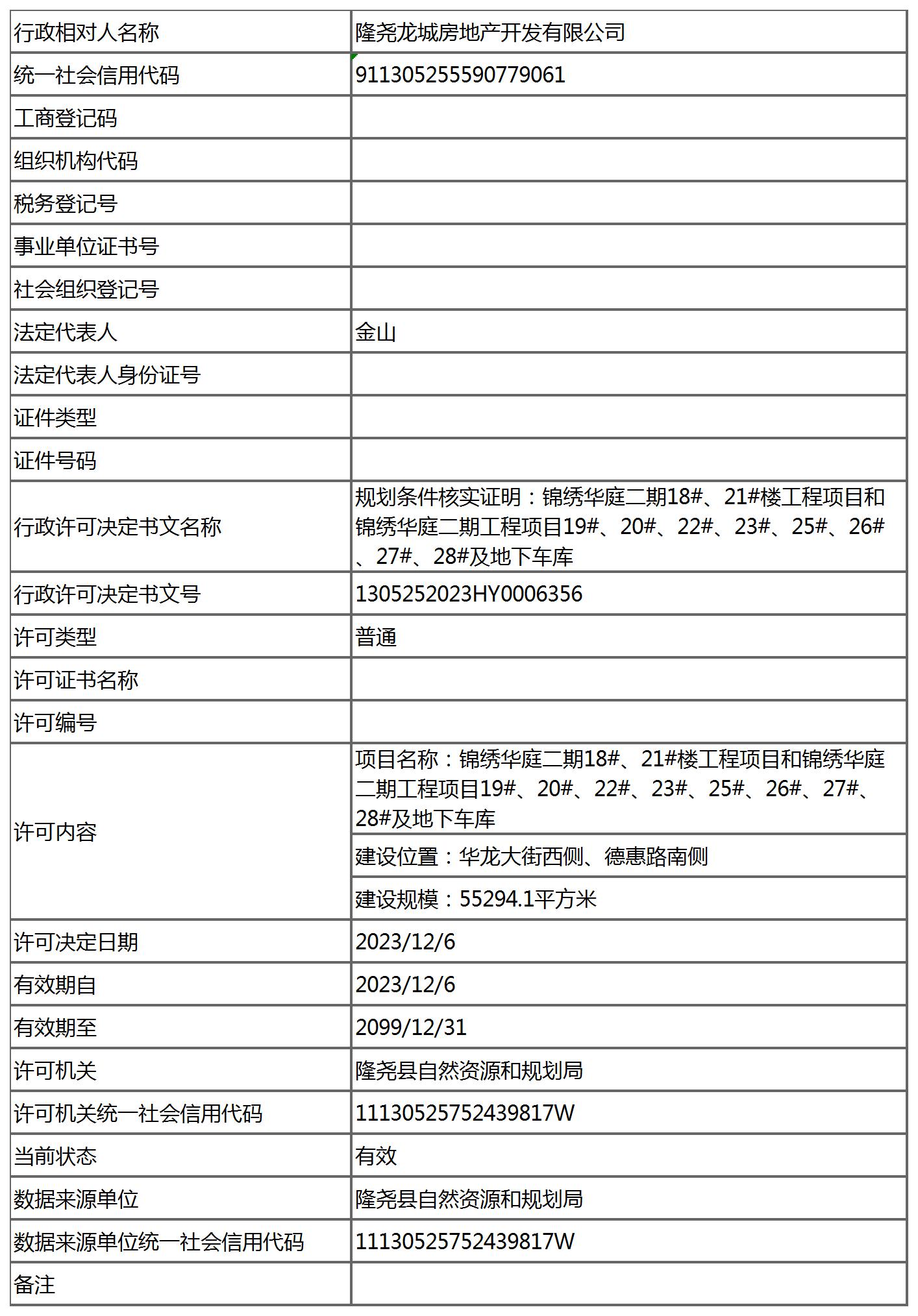
规划条件核实证明:锦绣华庭二期18#、21#楼工程项目和锦绣华庭二期工程项目19#、20#、22#、23#、25#、26#、27#、28#及地下车库

来源:自然资源和规划局 时间:2023-12-06 字体:【  

体裁分类:各部门行政许可    主题分类:国土资源、能源    索引号:lyxgtzyj/1701934662809

规划条件核实证明:锦绣华庭二期18#、21#楼工程项目和锦绣华庭二期项目19#、20#、22#、23#、25#、26#、27#、28#冀地下车库.jpg



扫一扫分享到手机端