无障碍    |   

唐尧圣地 李氏故里
当前位置:首页 >  政务公开  >  法定主动公开内容  >  行政许可  >  各部门行政许可

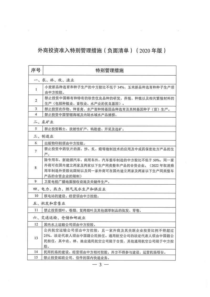
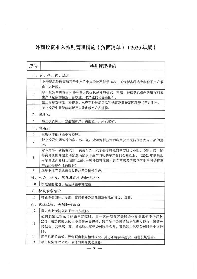
外商投资准入特别管理措施(负面清单)(2020年版)931240316923500

来源:市场监管局 时间:2021-09-15 字体:【  

体裁分类:各部门行政许可    主题分类:市场监管、安全生产监管    索引号:lyxzjj/1631942484210



外商投资准入特别管理措施(负面清单)(2020年版) (1).jpg


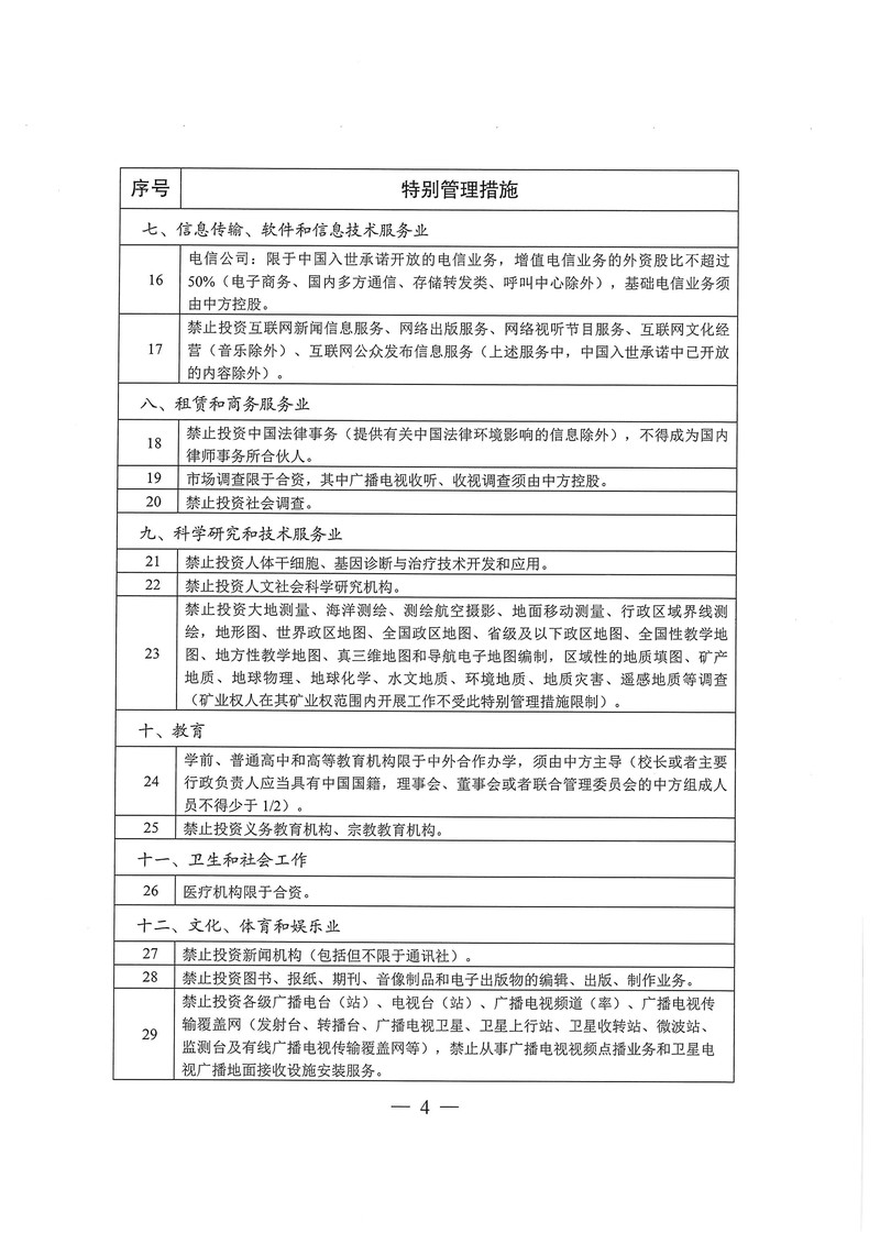
外商投资准入特别管理措施(负面清单)(2020年版) (2).jpg外商投资准入特别管理措施(负面清单)(2020年版) (3).jpg


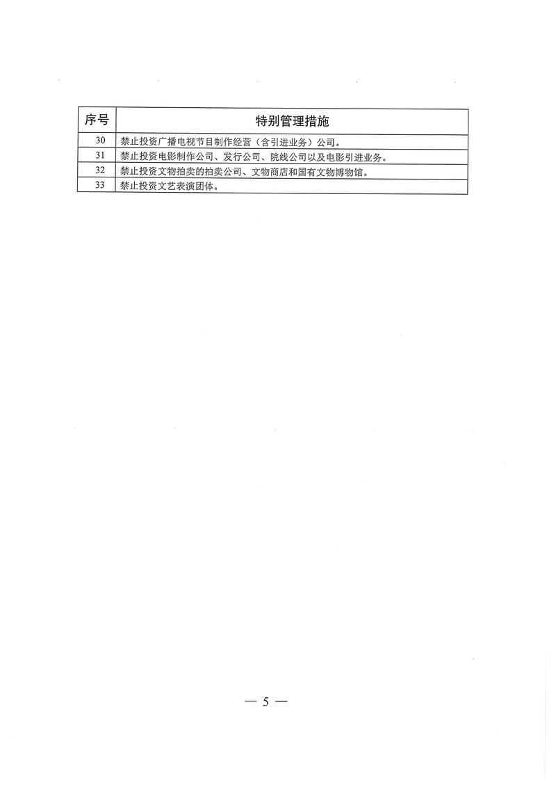
外商投资准入特别管理措施(负面清单)(2020年版) (3).jpg

外商投资准入特别管理措施(负面清单)(2020年版) (4).jpg


外商投资准入特别管理措施(负面清单)(2020年版) (5).jpg




扫一扫分享到手机端