无障碍    |   

唐尧圣地 李氏故里
当前位置:首页 >  政务公开  >  法定主动公开内容  >  行政执法  >  各部门行政执法  >  事后公开

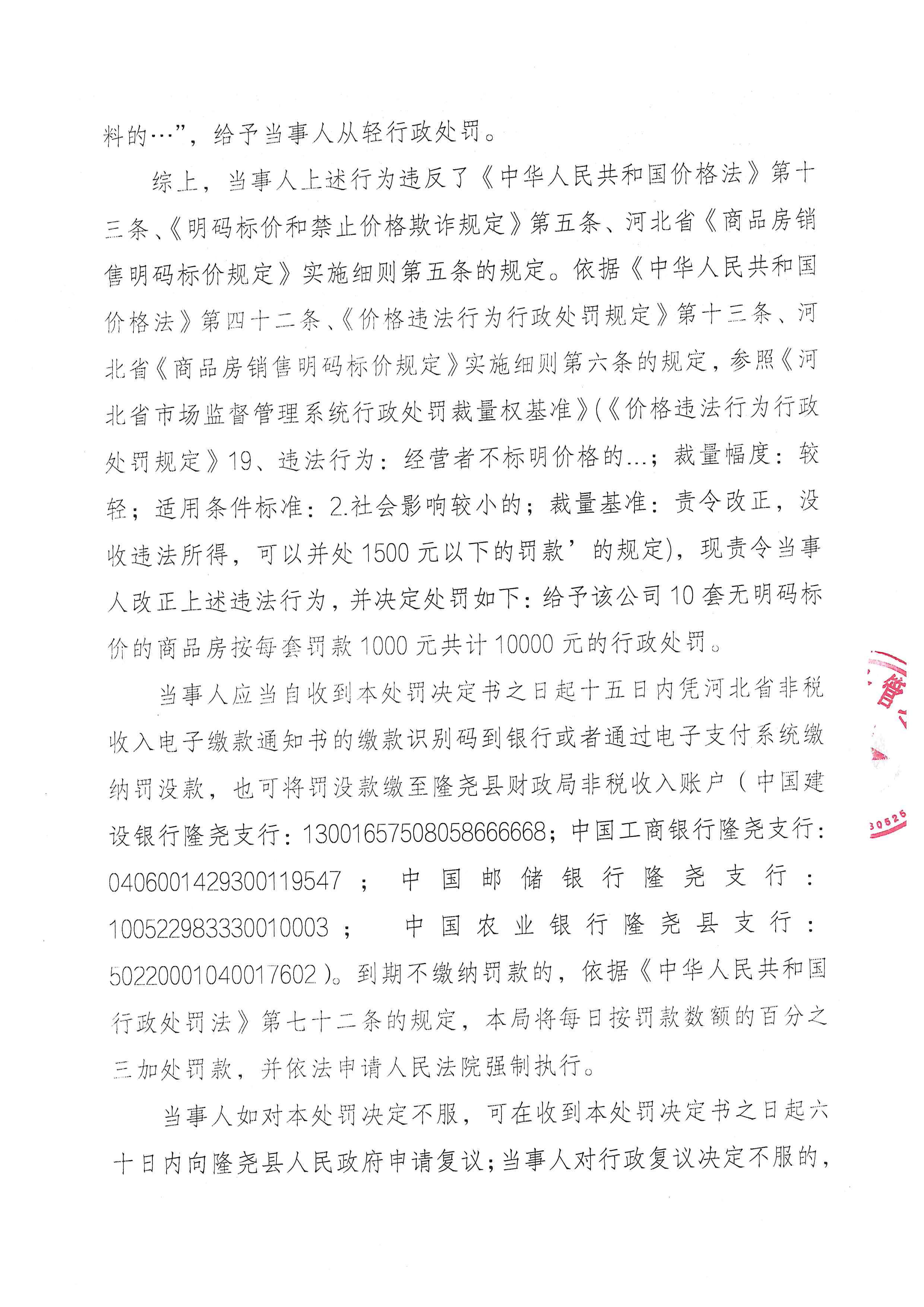
行政处罚决定书(隆市监处罚【2025】19号)

来源:市场监管局 时间:2025-09-23 字体:【  

体裁分类:事后公开    主题分类:市场监管、安全生产监管    索引号:lyxzjj/1758695444696

隆市监处罚【2025】19号 (1).jpg


隆市监处罚【2025】19号 (2).jpg


隆市监处罚【2025】19号 (3).jpg


隆市监处罚【2025】19号 (4).jpg



扫一扫分享到手机端