无障碍    |   

唐尧圣地 李氏故里
当前位置:首页 >  政务公开  >  法定主动公开内容  >  行政执法  >  各部门行政执法  >  事后公开

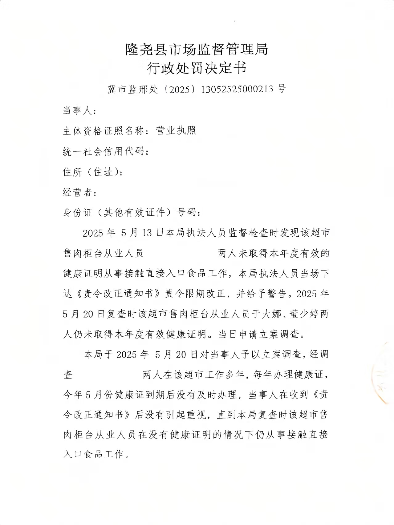
行政处罚决定书(冀市监邢处【2025】13052525000213号)

来源:市场监管局 时间:2025-07-25 字体:【  

体裁分类:事后公开    主题分类:市场监管、安全生产监管    索引号:lyxzjj/1755067508176

微信图片_20250805132202.jpg


微信图片_20250805132159.jpg


微信图片_20250805132204.jpg


微信图片_20250805132201.jpg



扫一扫分享到手机端