无障碍    |   

唐尧圣地 李氏故里
当前位置:首页 >  政务公开  >  法定主动公开内容  >  行政执法  >  各部门行政执法  >  事后公开

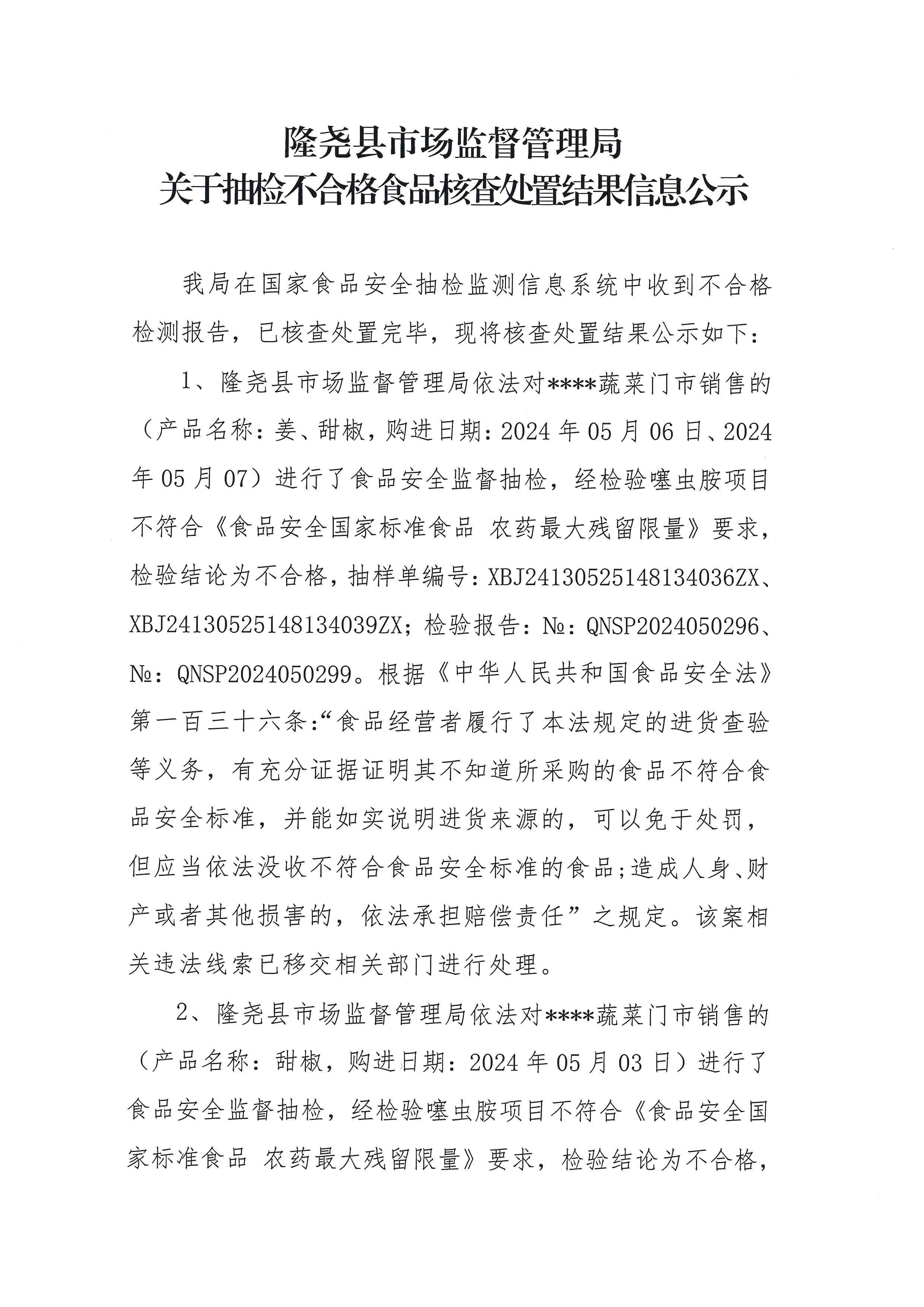
关于抽检不合格食品核查处置结果信息公示

来源:市场监管局 时间:2024-07-31 字体:【  

体裁分类:事后公开    主题分类:市场监管、安全生产监管    索引号:lyxzjj/1722593930130

关于抽检不合格食品核查处置结果信息公示(经营环节) (1).jpg


关于抽检不合格食品核查处置结果信息公示(经营环节) (2).jpg


关于抽检不合格食品核查处置结果信息公示(经营环节) (3).jpg



扫一扫分享到手机端