无障碍    |   

唐尧圣地 李氏故里
当前位置:首页 >  政务公开  >  法定主动公开内容  >  公告公示

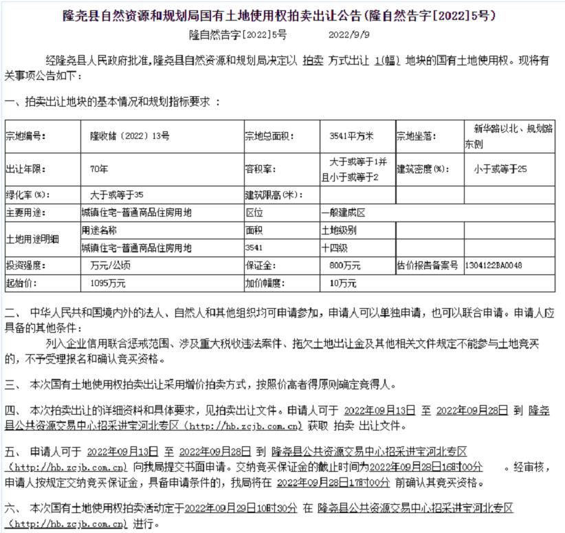
隆尧县自然资源和规划局国有土地使用权拍卖出让公告(隆自然告字[2022]5号)

来源:自然资源和规划局 时间:2022-09-09 字体:【  

体裁分类:公告公示    主题分类:国土资源、能源    索引号:lyxgtzyj/1662771540289

360截图20220910090348076.jpg

1.png1.png

2.png




扫一扫分享到手机端